
参赛资格
全球在校大学(含研究生、本科生、专科生、高职)、高中(职高、中专、技校)学生、进修生及其他拥有学生证明身份者、特邀教师、设计师及所有热爱创意之社会人士、皆可报名参加
参赛规定
作品须遵守当地法律法规及主办单位当年度所有竞赛规定
赛区划分:大陆赛区、港澳台赛区、海外赛区
组别划分:大学组、新锐组、社会组
1、大学组:仅限报名该组别参赛,新锐组可跨组别进行参赛(即新锐组即可参加新锐组别,也可重复投报大学组组别)
2、新锐组:仅限高中(职高、中专、技校)学生报名
3、社会组:仅限命题开放社会人士报名者(请详细参阅各项命题说明)
参加命题创作方可重复报名最佳执行技术类、跨界合作类

作品征集
2026年3月15日-5月15日
校园创意分享会
2026年3月-4月
评审会
赛区评审会:
第一阶段(线上互评):2026年5月25日-5月31日
第二阶段(分赛区复审及全球决审):2026年6月13日-6月14日
第三阶段(全球总决审):2026年6月
金犊创意节(颁奖典礼、论坛、展览)
2026年7月-9月
金犊游学季
2026年7月-8月
金犊优秀作品全球巡展
2026年9月-2027年5月
*以上时间计划如有调整,最终以金犊奖官方网站最新为准

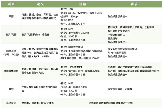
命题类
依据各命题策略单创作,类别包含平面、影片、动画、网络互动、环境媒体、音频及文创、营销企划等(详情请参阅各项命题策略单)
最佳执行技术类
鼓励在美术、文案、剪辑、特效领域有卓越表现之作品。凡报名命题类之作品,方可选择兼报此类别单项或多项,每件作品需另缴交行政处理费
跨界合作类:
鼓励全球青年跨域交流。凡小组成员具跨境、跨校或跨系等合作之命题类作品,可重复报名此类别,每件作品需另缴交行政处理费



报名方式
方式: 一律官网在线交件,请至www.ad-young.com报名(新用户需先注册)
费用:命题类免收报名费,最佳执行技术类、跨界合作类,每件作品缴交30元行政处理费
报名规则
1、提交前请确认信息无误,作品内不可出现作者姓名、学号、学校、学院等个人信息
2、若为系列件作品,请按照系列作品分别上传
3、所有创作者及指导老师必须官网注册方可报名(已注册无须再重新注册)。每组创作团队 ≤ 10人,指导教师 ≤ 5人,请于报名时依序完整填写
4、报名后48小时内可进行报名资料修改,请务必确认成员信息,确保无遗漏和错误,依修改时效时间为准,若过修改时效修改报名资料需缴交行政处理费。截止后不符规定或资料不全者,恕不另行通知,直接取消资格
5、命题类作品除最佳执行技术类、跨界合作类之外,不可重复报名,不符合规定者不另行通知直接取消报名资格
6、参赛声明书:报名前请详阅参赛声明书

评审团
邀请包括产、官、学界不同领域资深人士、专家代表、教师及参赛者组成
评审标准
策略 40% ,创意 40% ,执行 20%
评审办法
第一阶段(参赛者互评): 由参赛师生共同参与,选出10%-25%作品获得优秀奖
(参赛者互评是金犊奖评审最大特色,由指导教师及参赛学生藉由互评达到相互学习目标,每个参赛团队(学生、教师)即可获得一席优秀作品推荐官席次,经报名后参与作品评选推荐会议完成后即具评选推荐资格。)依评审结果,选取10%-25%获得优秀奖,进入复审
第二阶段(分赛区复审):
选出各赛区各命题一二三等奖、新锐奖、佳作奖
第三阶段(决审、全球总决审):
综合各赛区一二三等奖,选出各主题全球金、银、铜奖、最佳新锐奖;最佳执行技术奖、跨界合作特别奖及年度最佳金犊奖
原创版权声明
评审过程中,作品如有抄袭之嫌,由提议者提出事实说明,经评审团召开会议讨论。若半数以上委员认同提议,则取消其资格

全场大奖
年度最佳金犊奖:1名,荣获奖学金30000元,奖杯一座,奖状一份
年度最佳学校金犊奖:各分赛区:大学/高中(含职高、中专、技校)各1名,荣获奖杯一座,奖状一份
全球奖:依各命题分别颁发
金奖:1 名,荣获奖学金10000元、奖杯一座、奖状一份
银奖:1 名,荣获奖学金7000元、奖杯一座、奖状一份
铜奖:1 名,荣获奖学金5000元、奖杯一座、奖状一份
最佳新锐奖:1名,荣获奖学金3000元、奖杯一座、奖状一份
最佳执行技术奖:依报名各项技术类作品,分别颁发
最佳美术技术奖:1名,荣获奖学金3000元、奖杯一座、奖状一份;佳作奖5名、奖状一份
最佳文案技术奖:1名,荣获奖学金3000元、奖杯一座、奖状一份;佳作奖5名、奖状一份
最佳剪辑技术奖:1名,荣获奖学金3000元、奖杯一座、奖状一份;佳作奖5名、奖状一份
最佳特效技术奖:1名,荣获奖学金3000元、奖杯一座、奖状一份;佳作奖5名、奖状一份
跨界合作特别奖:由参加跨界合作类优秀奖作品中选出颁发
跨界合作特别奖:1名,荣获奖学金5000元、奖杯一座、奖状一份
佳作奖:5名,荣获奖状一份
*以上奖学金均为人民币
赛区等级奖:依各命题,各赛区分别颁发
一等奖:1名,荣获奖状一份
二等奖:3名,荣获奖状一份
三等奖:5名,荣获奖状一份
新锐奖:2名,荣获奖状一份
佳作奖:5名,荣获奖状一份
优秀奖:各主题作品总数10%-25%,荣获电子奖状一份
最佳执行技术类优秀奖:依参加最佳执行技术类各项作品总数各选出10%-25%,荣获电子奖状一份
跨界合作类优秀奖:参加跨界合作类作品总数10%-25%,荣获电子奖状一份
优秀指导教师奖
凡获优秀奖以上的指导教师,颁发优秀指导教师奖 电子奖状一份
最佳优秀指导教师奖
依积分排序,前20%积分者,颁发最佳优秀指导教师奖 奖状一份
产学合作贡献奖
凡参赛作品达 300 件的学校,大会为奖励组织成就,特颁发产学合作贡献奖 奖状一份
社会责任贡献奖
为感谢合办单位共创青年创意产业公益活动,特颁发社会责任贡献奖 奖状一份
特别说明:
*本奖项属于晋级赛,所有获奖者,将以最高奖项颁发
* 等级奖(一二三等奖、新锐奖、优秀奖)以上,可申请加订奖杯、奖状
* 获得优秀奖者,可申请加订纸质奖状
#品牌 #赛事 #大学生
请关注全新策略单命题发布......
www.ad-young.com