
为增强我市广告从业人员创作水平,搭建一个展示广告行业创作实力与相互交流的平台,让全社会来了解、关注广告产业、参与广告创作,江门市广告协会将举办 2025 年度“一品怡杯” JMAA创意设计作品大赛。现向全社会发出作品征集通知,望各单位互相传达大赛信息。
本次JMAA 创意设计作品大赛由恩平一品怡山泉水有限公司全程冠名,并得到江门最强势主流媒体江门日报社、江门广播电视台、新会广播电视台、开平广播电视台、台山广播电视台、鹤山广播电视台、恩平广播电视台以及其他户外媒体的全力协办,全方位传播!
一、参赛要求
(一)作品参赛要求:
1、 参加2025 年度JMAA 创意设计作品大赛的作品 , 必须是在2025年创作广告(含商业类、公益类)作品。
2、参赛作品创意独特,具有原创性、感染力、情感真挚、传达准确清晰;营销案例具有创意,执行完整。
3、符合新广告法的要求,符合社会主义核心价值观,适合中国国情,不得侵犯民族宗教信仰、遵守民族政策、不得有黄色暴力等内容,尊重大众普遍审美。
(二)作品报名时间:2026 年 2月 1 日—2026 年 3 月10 日 。所有报名、参赛资料请于2026 年3 月 10 日24点前发送到 作品 大赛专用邮箱: jmggxh2021@163.com,在邮件主题中要标注“广告创作大赛投稿+单位或姓名”字样,邮件文本需注明参赛单位或个人作者姓名、身份证号、联系方式,作品电子文件以附件发送,逾期不予受理。
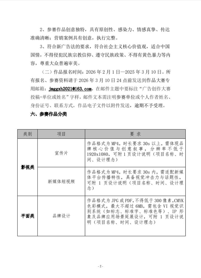
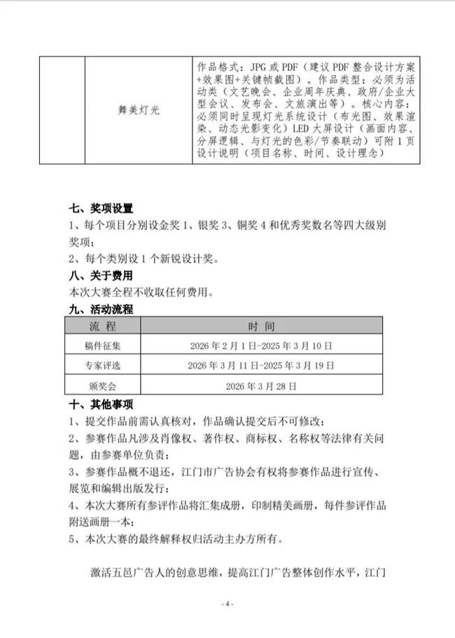
二、参赛作品分类

三、奖项设置
1、每个项目分别设金奖1 、银奖 3、铜奖 4和优秀奖数名等四大级别奖项;
2、每个类别设1 个新锐设计奖。
四、关于费用
本次大赛全程不收取任何费用。
五、活动流程

六、其他事项
1、提交作品前需认真核对,作品确认提交后不可修改;
2、参赛作品凡涉及肖像权、著作权、商标权、名称权等法律有关问题,由参赛单位负责;
3、参赛作品概不退还,江门市广告协会有权将参赛作品进行宣传、展览和编辑出版发行;
4、本次大赛所有参评作品将汇集成册,印制精美画册,每件参评作品附送画册一本;
5、本次大赛的最终解释权归活动主办方所有。
激活五邑广告人的创意思维,提高江门广告整体创作水平,江门广告业的发展有您的一份力,期待您参与到我们活动来。咨询电话:3562233梁小姐




