
为响应国家乡村振兴战略,在中央农村工作会议上的重要讲话精神,同时为大学生提供展示和学习交流平台,强化学生创新精神、实践能力和社会服务意识,搭建传承优秀乡村文化公益性交流平台,助力“农业+创意”科学化发展,并进一步推动相关院校和不同地区间的专业交流,根据《四川省教育厅关于公布 2025 年省级本科高校大学生竞赛项目的通知》,特举办 2025 年四川省大学生农业创意设计大赛。
一、大赛名称
四川省大学生农业创意设计大赛
二、大赛宗旨
深入贯彻落实国家关于乡村振兴战略的决策部署,聚焦四川农业强省建设,激发全省大学生的创新精神和设计热情。大赛旨在通过创意设计,深度挖掘并活化利用四川省丰富的农业文化遗产资源,同时献礼四川农业大学校庆,推动农业与文化、科技、艺术的深度融合,为四川现代农业发展和乡村全面振兴注入青春动能,培养具有“三农”情怀和创新实践能力的复合型人才。
三、大赛口号
创新引领振兴,创意点亮乡村
四、组织架构
主办单位
四川省教育厅
四川省农业农村厅
承办单位
四川农业大学
执行单位
四川农业大学艺术与传媒学院
四川农业特色品牌开发与传播研究中心
五、参赛对象
全国高等(高职)院校全体在校大学生
六、参赛方式
依据《四川省本科高校大学生竞赛项目管理办法》精神,结合竞赛实际,每个参赛单位报名参赛作品总数不得超过 300 件,超过总数则由各参赛单位组织校赛,择优推荐,并于作品征集结束之日起 2 个自然日内反馈推荐结果,超过反馈时间则根据作品提交时间顺序确定。每支参赛队伍,营销策划方案、短视频团队学生人数不超过 5 人,其他类别团队学生人数不超过 3 人,指导教师不超过 2 人。同一参赛人员报名参与项目不得超过两项(包括独立参赛和组队参赛),超过取消涉及作品报名资格,跨校联合参赛同样遵循上述规则。
七、赛道设置
赛道一:“守望农耕根脉,共绘乡村新景”农业文化遗产保护与传承
四川作为中华农耕文明的重要发源地之一,拥有丰厚的农业文化遗产和多样的非物质文化形态。乡村是文化的根基,而农业非遗则是这片土地上最鲜活的历史印记与智慧结晶。它不仅承载着巴蜀大地悠久的农耕记忆,也凝聚着世代传承的生活智慧和文化创造力。如何在新时代背景下推动四川农业文化遗产的传承与创新,让非遗“活”在当下、“融”入生活、“亮”在市场,成为推动乡村文化振兴和产业升级的关键命题。
大赛将聚焦四川省范围内与农业生产、农村生活、农耕文化密切相关的非物质文化遗产项目(如传统农耕技艺、民俗节庆、乡村饮食技艺、传统工艺、民间表演艺术等)。鼓励参赛者立足巴蜀地域特色,深入挖掘农业非遗的文化内涵与市场价值,探索其与现代农业生产、乡村建设和消费需求的结合方式,推动农业文化遗产的创造性转化和创新性发展。参赛作品既可以以传统农耕技艺为核心,结合艺术设计、现代工艺开发具有四川特色的非遗产品;也可以通过乡村景观营造与文化空间设计,让农业非遗融入乡村日常,展现独特魅力;还可以运用数字技术和新媒体平台,构建四川农业文化遗产的传播新路径,推动其跨地域传播与多维度发展。通过多元化探索,让四川农业文化遗产在新时代焕发新生机,助力乡村文化自信与产业振兴。
针对赛道主题,投稿作品可选以下类别:
【1】产品设计
以产品设计、创意包装、文创产品开发设计为主,包括包装创意设计、文创实物产品、非遗手工艺衍生品、IP 形象实物、特色伴手礼、纪念品等创意产品或包装设计。
【2】品牌形象设计
以标识图案设计为主,能够准确表达当地特色,设计图案清晰流畅、简洁明快、色调和谐、鲜明生动,富有艺术感染力、视觉冲击力和未来相信力,体现农业文化(产品)特色的品牌形象作品。
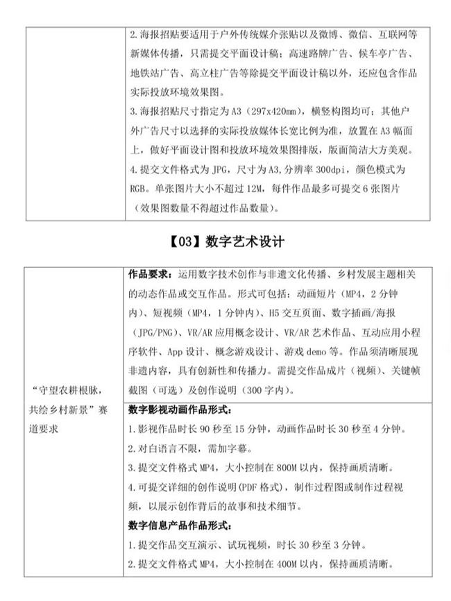
【3】数字艺术设计
以数字化艺术为载体,涵盖数字影视动画和数字信息产品设计,包括不限于数字视频、数字绘画、AIGC 数字家乡、VR/AR 交互体验等,主要涵盖有思想深度,弘扬正能量,适宜在移动端平台播出的创意数字艺术作品用以宣传推广所选主题内容。
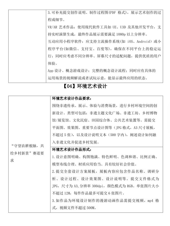
【4】环境艺术设计
以所选主题元素为基础,包括环境与景观设计,设计内容可涵盖建筑与室内改造、公共空间与景观营造、乡村生态环境提升等方面,鼓励从“绿色低碳、美学提升、文化融合、社区参与”角度出发,提出具有可实施性、地域性和创新性的城乡更新设计方案。
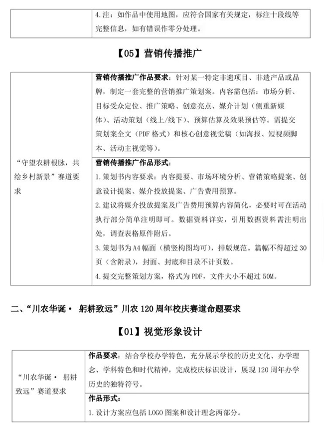
【5】营销传播推广
挖掘非遗传播点,充分利用新型传播媒介与数字产品系统,用好的创意和宣传方式,为所选主题制定营销传播推广计划,以提升其关注度、影响力和吸引力。
赛道二:“川农华诞· 躬耕致远”川农 120 周年校庆
四川农业大学自建校以来,即将走过 120 年辉煌历程。百廿岁月中,学校始终以“兴中华之农事”为己任,大力弘扬 “爱国敬业、艰苦奋斗、团结拼搏、求实创新” 的川农大精神,秉承“追求真理、造福社会、自强不息”的校训,与民族同呼吸、与时代共奋进。校庆不仅是对历史的回望与铭记,更是对未来的展望与启迪。它承载着川农人跨越世纪的奋斗与梦想,凝聚着办学特色、学术成就与文化底蕴,也孕育着开启新征程的磅礴力量。紧扣“四川农业大学 120 周年校庆”这一核心主题,围绕学校悠久办学历史、文化传承、学科特色、科研贡献、校友情怀和校园风貌等重点元素,鼓励参赛者深入挖掘“川农大精神”的丰富内涵,并通过创意设计赋予其新的时代表达。
通过多元化的设计探索,本赛道旨在凝练川农百廿办学历程的精神力量,打造兼具学术性、纪念性与创新性的校庆作品,为 120 周年庆典增添亮色,并为学校的未来发展注入新的文化动能。
针对赛道主题,投稿作品可选以下类别:
【1】视觉形象设计:结合学校办学特色,充分展示学校的历史文化、办学理念、学科特色和时代精神,完成校庆标识设计,展现 120 周年办学历史的独特符号。
【2】文创产品设计:以校史印记、学科特色为灵感,设计具有纪念性、实用性与艺术性的文创产品,作品包括但不限于文化用品类、办公用品类、生活用品类、着装饰品类等校庆文创纪念衍生品。






八、赛事安排
作品征集
即日 — 11 月 03 日 18:00
作品评选
11 月 4 日 — 11 月 15 日
作品宣传
11 月 15 日后
九、参赛作品要求
1、各类参赛作品均以原创性为主要标准,不能含有色情、暴力等因素,遵守《广告法》和国家有关法律、行政法规的规定,意识形态及政治观点不能与中华人民共和国法律相抵触。符合民族文化传统、公共道德价值、行业规范等要求,坚决杜绝抄袭!
2、为坚持公平公正公开原则,设计稿中禁止出现任何可识别参赛者身份的信息。
3、参赛作品一经提交,恕不退还,请作者自留底稿。
十、大赛报名及作品提交方式
(一)报名途径
所有参赛作品均通过大学生农业创意设计大赛官网进行报名并提交作品(网址:http://www.cnacdc.cn)提交要求详见报名网页上提示,首次使用需先注册。
平台参赛流程及注意事项见:http://www.cnacdc.cn/announcementDetail/34739。
参赛者报名时应如实填写各项内容,不得虚报、瞒报信息。由于虚报、瞒报引发的一切后果由参赛人自行承担。
(二)作品网上提交
参赛者报名后按网页提示上传作品,同一作品(含系列)在作品列表中只能生成一条记录,如出现多条记录则视为重复上传;多人组队创作的作品应由小组任意一名成员上传,并在上传过程中添加所有作者;如发现多个账号上传同一组作品亦视为重复上传。参赛人必须在报名截止前自行删除重复作品,报名截止后不得对作品进行任何修改或删除。同一参赛人员报名参与项目不得超过两项(包括独立参赛和组队参赛),若超过,则取消涉及作品报名资格,跨校联合参赛同样遵循上述规则。
(三)作品征集时间
网上报名及作品提交截止时间:2025 年 11 月 03 日 18:00。(网站注册开放时间:2025 年 10 月 10 日以后)
(四)其他
1、大赛相关通知通过“四川农业品牌中心”微信公众号发布和进行,请参赛作者或团队主创扫描下方二维码或直接搜索关注微信公众号,以免错过大赛相关通知和重要环节。
2、请指导教师加入大赛 QQ 群 824113309, 以便相关工作开展。
3、网上报名及作品提交技术支持:
罗涛老师(QQ号375361241,手机号 15008313415)
十一、奖励设置
大赛按四川省教育厅文件要求设常规奖项一、二、三等奖,以参赛队总数为基数,一、二、三等奖获奖比例分别为 10%、20%、30%(小数点后四舍五入);一等奖参赛队指导教师获优秀指导教师奖。所有获奖均颁发荣誉证书。
十二、评审形式
(一)评委组成
评委由高校专家、行业专家、政府主管部门负责人、命题单位负责人等担任,由大赛组委会聘任确定。并且执行院校回避制度,保证评审公平公正。
(二)评选方式
采用网评评选方式,发生争执时,评审组组长有裁定权。
十三、相关知识产权及参赛作品所有权
1、参赛作品必须是参赛者按照本次大赛要求完成的原创作品,参赛作品不得侵犯任何第三方知识产权和其他权利,如有任何相关法律纠纷,一切责任由参赛者本人承担。
2、参赛获奖作品的知识产权归活动承办方与创作者共同所有,组委会有权对获奖作品进行任何形式的使用、开发、修改、授权、许可或保护等;拥有决定获奖作品使用场合、使用方式、使用时间的权利,包括用于农业创意设计大赛的对外宣传、各种场所展览以及网络平台作品展示等。
3、被采用的作品,与组委会协商后,由作者签署《著作权转让协议》,其所有权、使用权、署名权、改编权归承办方所有。
十四、大赛组委会秘书处联系方式
(一)联系人:杨琴18580042725 罗涛15008313415
(二)联系电话:0835-2882153
(三)联系地址:四川省雅安市雨城区新康路 46 号四川农业大学艺术与传媒学院